
Who's behind the news?
Newsjunkie.net is a website focused on bringing transparency to the news ecosystem.
The goal is a comprehensive graph database of the major participants and relationships within the news ecosystem (between people, organizations, events, and articles) to be used to find truths you can't find elsewhere.
In addition, we're aiming to uncover and support the new wave of high quality journalists that stand outside (and often in opposition to) traditional news.
To grow and manage our data, we have built a number of internal data management tools.
Newsjunkie "Entity Editor" - Our primary graph data editor
This is our active data editor where you can edit multiple entities in parallel, create new relationships, and "stage" your changes to be pushed to the live database.

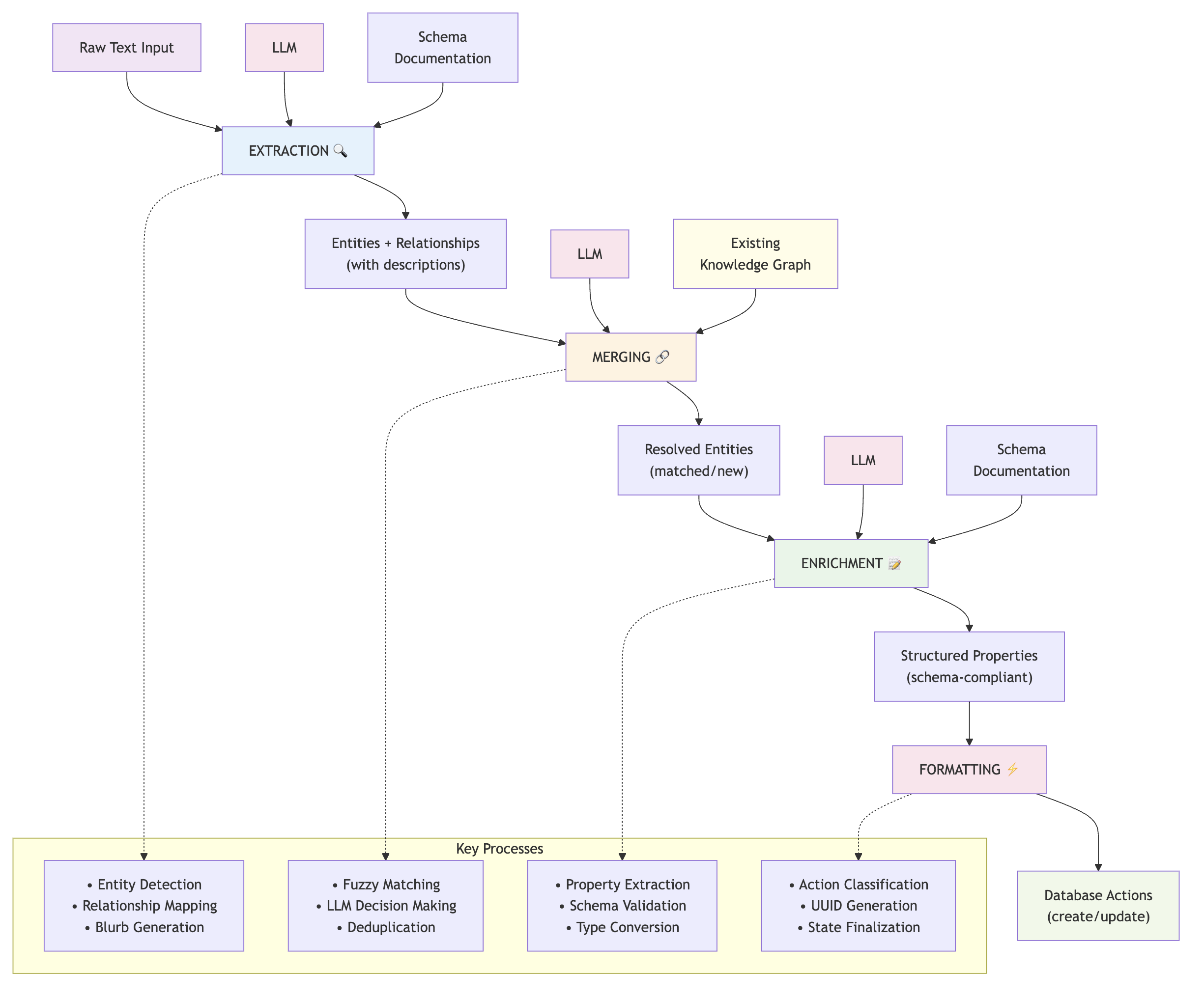
Newsjunkie "Distillery" - An LLM pipeline to turn unstructured documents into graph data updates
The Distillery is a data processing pipeline (using language models) for turning unstructured text into graph database updates. We built it in order to speed up the growth of our data, so our researchers can focus primarily on research and not dealing with granular data updates.
Processing flowchart.

This is a Distillery processing page to see a live readout of its status.

After running the Distillery you're put back in the Entity Editor for manual verification and fixes.
